咨询项目简介
一、项目简介
根据《中华人民共和国安全生产法》《中共中央 国务院关于推进安全生产领域改革发展的意见》有关要求,推进安全生产标准化建设是落实企业安全生产主体责任的治本之策和长效机制,安法修正案将加强安全生产标准化建设作为生产经营单位主要负责人的法定职责。海委认真落实党中央、国务院和水利部关于推进安全生产标准化建设的工作部署,委属水管单位先后通过水利部安全生产标准化达标评审,安全生产管理水平有了较大提升。水利部近期部务会审查通过的《水利安全生产标准化达标单位动态管理的实施意见》即将印发实施,将对水利安全生产达标单位全面实施动态管理,实行分级监督、差异化管理,采取黄牌警示和退出措施。给海委安全生产标准化保持工作提出了新的挑战,再加上海委基层单位多,工程类型多、管理战线长、点多面广、危险源多,机构人员地域分布相对分散,单位人员数量少、职工安全生产业务素质不高等,导致安全生产标准化建设难度大、水平不高,成为制约海委工程安全运行的重要瓶颈。为进一步落实委属水管单位安全生产主体责任,提升标准化创建质量和持续改进工作,积极探索基层水管单位安全标准化达标建设模式,迫在眉睫。
二、项目目标
通过安全生产标准化建设技术咨询,面向基层、服务基层,将安全标准化工作分解为若干模块,针对每个模块,对照标准化建设要求,进行细化落实。模块应具备较强的实用性和可操作性,且可复制,促进实现安全管理、操作行为、设备设施和作业环境的标准化,加快委属基层单位安全生产标准化建设,全面提升基层安全生产管理能力和水平,科学防范和有效遏制水利生产安全事故。
三、项目成果
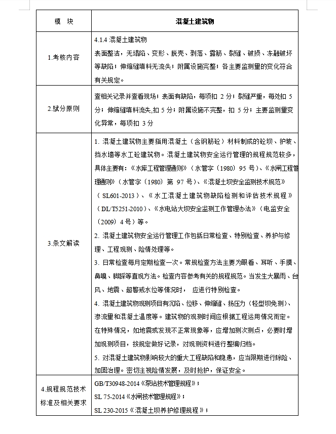
(一)编制《海委安全生产标准化建设模块手册》
(二)选取一个典型管理单位进行手册试点试用,指导该单位开展标准化建设提档升级,形成一定的标准化建设成果。
四、项目完成时间
2021年3月-10月。
五、现场实施及成果图片













官方微信公众号

位置: